跳到主要內容區
學生事務處
Office of Student Affair
東專官網
網站管理
網站導覽
回首頁
學務處簡介
學務主任
主任助理
學務處成員介紹
軍訓室
簡介
業務職掌
全民國防
役期折抵
兵役制度
交通安全教育
生輔組
簡介
業務職掌
就貸申請
製服學號標示圖
賃居住宿
課外組
簡介
業務職掌
工讀流程注意事項
社團_申請流程
社團_現況
社團_交接
社團_表單下載
體育組
簡介
業務職掌
師資陣容
運動代表隊
快速索引
衛保組
簡介
業務職掌
衛保服務
學生團體保險
入學健康檢查
衛教宣導影片
緊急傷病處理
傳染病防治專區
諮商輔導組
宗旨
業務職掌
專科服務簡介
高職服務簡介
資源教室簡介
學生自治會
關於學生自治會
單位架構
學生專區
本功能需使用支援JavaScript之瀏覽器才能正常操作
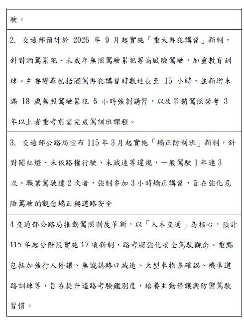
【軍訓室】115年交通安全重大『新』措施上路
115年度交通安全新重大措施上路囉~
瀏覽數:
分享
Close (Esc)
Share
Toggle fullscreen
Zoom in/out
Previous (arrow left)
Next (arrow right)