跳到主要內容區

114-2 籃球比賽-4/1報名截止(線上報名)

 

114-2 籃球比賽-04/01 報名截止【採線上報名, 請詳閱競賽規程 】

                  掃描下方QRCord表單填寫並於報名截止前完成即報名成功

主辦單位:國立臺東專科學校

承辦單位:本校學務處體育運動組

比賽時間:115年4月13日起至4月30日

比賽地點:本校志清堂籃球場。

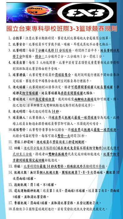
比賽辦法:辦法及報名表詳見附件說明。

報名日期:即日起至115年04月01日(星期三)17:00 截止報名  ( 線上報名系統關閉 )。

      抽籤日期:115年04月02日(星期四)中午12:30 於體育教學樓前集合辦理抽籤
                      
未到者由承辦單位代抽,不得有異議。

114-2班際籃球3-3報名表

114-2班際籃球賽隊長群組

 

 

 


         

    

114-2 籃球比賽-4/1報名截止(線上報名)圖片
114-2 籃球比賽-4/1報名截止(線上報名)
114-2 籃球比賽-4/1報名截止(線上報名)圖片
114-2 籃球比賽-4/1報名截止(線上報名)
瀏覽數: